Tutorial Overview


The EnOS Application Portal serves as a unified platform for application development, user permission management, and application access, enabling end-to-end application creation and access. The process spans from asset onboarding, application management to permission assignment. Through the Developer Console, device access administrators can quickly onboard and manage data assets required by applications. In the Admin Console, OU administrators can grant users corresponding application operation permissions and asset access permissions via roles, organization structures, and user groups, ensuring seamless application access for end users.

Scenario Description


This tutorial uses a fictional energy company as an example, demonstrating how to authorize monitoring center applications through the EnOS Application Portal, enabling station personnel to uniformly monitor station assets across two branch companies. The tutorial covers a series of typical scenarios from OU creation, importing and managing group assets, creating organization structures, to configuring application permissions for users.


The organizational structure of the fictional energy company in this tutorial is shown below.


../_images/org.png


The following personnel and assets from this company are involved in the tutorial:

  • Personnel:

    • Analysts: Located in the Eastern and Southern branches, responsible for aggregating and analyzing asset data.

    • Monitoring Personnel: Stationed at various stations under branch companies (e.g., Eastern Wind Farm 1), responsible for monitoring and controlling the status of device assets.

  • Assets:

    • Physical Assets: Wind turbines in wind farms and solar panels in photovoltaic stations.

    • Business Assets: Company headquarters, branch companies (e.g., East Branch), and subordinate wind farms (e.g., Eastern Wind Farm 1) and photovoltaic stations (e.g., Eastern PV Station 1) under each branch.


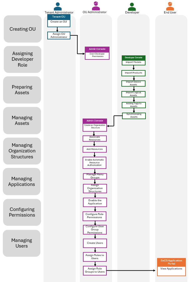
The workflow diagram for this scenario tutorial is shown below:


../_images/workflow.png


Tutorial Goals


This tutorial will help the following four roles achieve their respective task objectives:


  • Tenant Administrator: Learn how to create OUs within the tenant and assign OU administrators.

  • OU Administrator: Learn how to manage asset and application-related permissions for personnel within the organization through role-based access control in the Admin Console.

  • Developer: Learn how to import required asset information in the Developer Portal and tag assets.

  • End Users: Learn how to access customized applications created.

Prerequisites


Before starting, ensure the current account has been granted the OU Administrator role. Contact the tenant administrator to obtain the OU Administrator role if needed.

Tutorial Units


This tutorial includes the following units:


Unit 1: Creating OU
Estimated Time: 10 minutes


Unit 2: Assigning Developer Role
Estimated Time: 10 minutes


Unit 3: Preparing Assets
Estimated Time: 20 minutes


Unit 4: Managing Assets
Estimated Time: 20 minutes


Unit 5: Managing Organization Structures
Estimated Time: 20 minutes


Unit 6: Managing Applications
Estimated Time: 30 minutes


Unit 7: Configuring Permissions
Estimated Time: 20 minutes


Unit 8: Managing Users
Estimated Time: 20 minutes