教程概览¶
EnOS 应用门户作为统一的应用开发、用户权限管理和应用访问平台,可以端到端实现应用的创建和访问,过程包括从资产接入、应用管理到权限的分配。通过开发者控制台,设备接入人员可以快速接入和管理应用所需的数据资产;在管理员控制台,OU 管理员可以分别通过角色、组织结构和用户组来授权用户相应的应用操作权限和资产访问权限,确保终端用户能顺畅访问应用。
场景描述 ¶
本教程以一个虚构的能源公司为例,模拟通过 EnOS 应用门户,为能源公司授权监控中心应用,让场站工作人员可以统一监控两个分公司的场站资产。教程包含从 OU 的创建、导入和管理集团资产、创建组织结构、以及为用户配置应用权限的一系列典型场景。
本教程虚构的能源公司组织架构如下所示。
其中,本教程涉及此公司以下人员和资产:
人员:
分析人员:位于东部分公司和南部分公司,负责资产数据的汇总与分析。
监控人员:位于分公司各场站(如东部风场 1),负责设备资产状态的监测与控制。
资产:
实体资产:风场中的风机和光伏场站中的光伏面板。
业务资产:公司总部、各分公司(如东部分公司)以及各分公司下属的风场(如东部风场 1)和光伏场站(如东部光伏场站 1)。
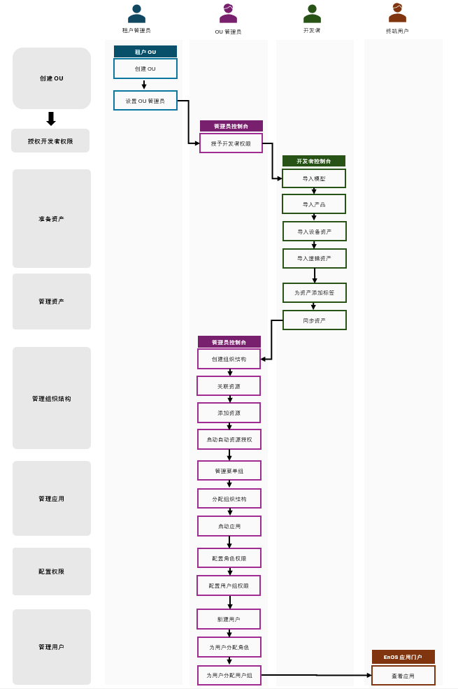
以下是本次场景教程的流程图:
教程目标¶
通过本教程,将帮助以下四位角色去完成各自的任务目标:
租户管理员:学习如何在租户内创建 OU, 并分配 OU 管理员。
OU 管理员:学习如何在管理员控制台,通过基于角色的访问控制,管理组织内人员的资产应用相关权限。
开发者:学习如何在开发者控制台导入所需的资产信息,以及为资产打标签。
终端用户:学习如何访问创建好的自定义应用。
前提条件¶
开始之前,确保当前账号被授予 OU 管理员角色。如需获取 OU 管理员角色,联系租户管理员。
教程单元¶
本教程包括以下单元:
单元一:创建 OU
预计用时 10 分钟
单元二:分配开发者角色
预计用时 10 分钟
单元三:准备资产
预计用时 20 分钟
单元四:管理资产
预计用时 20 分钟
单元五:管理组织结构
预计用时 20 分钟
单元六:管理应用
预计用时 30 分钟
单元七:配置权限
预计用时 20 分钟
单元八:管理用户
预计用时 20 分钟